○大槌町公営住宅等の目的外使用に関する要綱
令和4年3月16日
告示第24号
(目的)
第1条 この要綱は、犯罪又は虐待等の被害者(以下「被害者等」という。)で住宅に困窮している者に対し、町営住宅又は定住促進住宅(以下「公営住宅等」という。)の目的外使用を一時的に許可することにより、被害者等に当面の生活の場を提供し、もって、精神的、時間的ゆとりの確保及び生活基盤の立て直しに寄与することを目的とする。
(1) 犯罪被害者等 犯罪被害者等基本法第2条第2項に規定する犯罪被害者等をいう。ただし、配偶者からの暴力の防止及び被害者の保護等に関する法律(平成13年法律第31号。以下「配偶者暴力防止法」という。)第1条第2項に定める被害者を除く。
(2) DV被害者 配偶者暴力防止法第1条第2項に規定する被害者及び第28条の2に規定する相手からの暴力を受けた者をいう。
(3) 虐待被害 高齢者虐待の防止、高齢者の養護者に対する支援等に関する法律(平成17年法律第124号。以下「高齢者虐待防止法」という。)第2条第3項に規定する高齢者虐待被害、児童虐待の防止等に関する法律(平成12年法律第82号。以下「児童虐待防止法」という。)第2条に規定する児童虐待被害又は障害者虐待の防止、障害者の養護者に対する支援等に関する法律(平成28年法律第79号。以下「障害者虐待防止法」という。)第2条第2号に規定する障害者虐待被害をいう。
(4) 町営住宅 町が建設、買取り又は借上げを行い、町民に賃貸し、又は転貸するための住宅及びその附帯施設で、公営住宅法(昭和26年法律第193号)の規定による国の補助に係るものをいう。
(5) 定住促進住宅 町が独立行政法人雇用・能力開発機構から雇用促進住宅大槌宿舎2棟80戸を取得し、町民の利用に供するために整備した住宅及びその附帯施設をいう。
(6) 目的外使用 公営住宅等を地方自治法(昭和22年法律第67号)第238条の4第7項に基づいて、期間を限定して使用を許可することをいう。
(許可要件)
第3条 目的外使用は、被害者等で、次の各号のいずれにも該当する者に許可することができる。
(1) 公営住宅法第23条第2号に規定する住宅困窮要件を満たす者であること。ただし、公営住宅法第23条第1項に規定する収入要件も満たすものについては、公募による入居を待つことのできない緊急に迫られる事情がある者に限る。
(2) 次のいずれかに該当する者であること。
ア 犯罪等により収入が減少し生計維持が困難となった者のうち、犯罪被害の発生日から起算して1年を経過していない者
イ 現在居住している住宅又はその付近において犯罪等が行われたために当該住宅に居住し続けることが困難となった次に掲げる者のうち、犯罪被害の発生日から起算して1年を経過していない者
(ア) 犯罪等により住宅が滅失又は著しく損壊したために居住することができなくなった者
(イ) 住宅を客体とする犯罪等により居住することができなくなった者
(ウ) 犯罪により精神的な後遺症が生じ医学的に居住することができなくなった者
(エ) ストーカー行為等の規制等に関する法律(平成12年法律第81号)第2条第1項に規定するつきまとい等により、身体の安全、住居等の平穏若しくは名誉が害され、若しくは行動の自由が著しく害される不安を覚えさせる行為により居住することができなくなった者又は同条第4項に規定するストーカー行為により居住することができなくなった者
ウ 婦人相談所等で一時保護及び保護(配偶者暴力防止法第3条第3項第3号の規定よる一時保護(一時保護委託も含む。)又は同法第5条の規定による保護をいう。)又は児童福祉法(昭和22年法律第164号)第23条第1項の母子生活支援施設における保護が終了した日から起算して5年を経過していない者
エ 配偶者暴力防止法第10条第1項の規定により裁判所がした命令の申し立てを行った者で当該命令がその効力を生じた日から起算して5年を経過していない者
オ 「配偶者からの暴力被害者の取扱い等に関する証明書の発行について」(平成20年5月9日雇児福発第0509001号)に基づき、婦人相談所等による「配偶者からの暴力の被害者の保護に関する証明書」が発行されている者
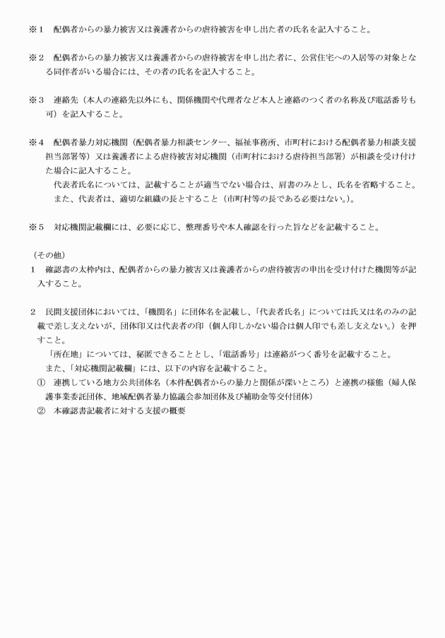
カ 婦人相談所以外の配偶者暴力対応機関、行政機関、又は関係機関と連携してDV被害者支援を行っている民間支援団体から、公営住宅の入居等に関する配偶者暴力又は虐待被害申出受理確認書(様式第1号)による確認がとれる者
キ 行政機関から公営住宅の入居等に関する配偶者暴力又は虐待被害申出受理確認書(様式第1号)による高齢者虐待防止法第2条第4項の規定による虐待を受けていることの確認がとれる者
ク 行政機関から公営住宅の入居等に関する配偶者暴力又は虐待被害申出受理確認書(様式第1号)による児童虐待防止法第2条の規定による虐待を受けていることの確認がとれる者
ケ 行政機関から公営住宅の入居等に関する配偶者暴力又は虐待被害申出受理確認書(様式第1号)による障害者虐待防止法第2条第6項の規定による虐待を受けていことの確認がとれる者
(3) 暴力団員による不当な行為の防止等に関する法律(平成3年法律第77号)第2条第6号に規定する暴力団員でないこと。
(目的外使用の対象住宅)
第4条 目的外使用の対象とする公営住宅等は、入居予定者のいない空室(公募停止を含む)があり、被害者等を入居させても、本来入居対象者の入居を阻害せず、公営住宅等の適性かつ合理的な管理に支障のない範囲内で、町長が決定する。
(許可申請)
第5条 目的外使用の許可を受けようとする者は、公営住宅等一時使用許可申請書(様式第2号)に、次の書類を添えて町長に申請しなければならない。
(1) 入居を希望する者全員の住民票又は居所を証明する書類
(2) 入居を希望する者全員の所得金額を証明する書類
(4) 第3条第2号に該当している事実を証明する書類
(5) その他町長が必要と認める書類
(使用期間)
第7条 目的外使用が可能な期間は、1年以内とする。なお、やむを得ない理由により町長が必要と認める場合は、1年を限度として期間を延長することができる。
(使用料等)
第8条 使用料は、使用する公営住宅等の種類に応じ、大槌町町営住宅等条例(平成9年大槌町条例第15号)第14条又は大槌町定住促進住宅条例(平成22年大槌町条例第1号)第14条の規定をそれぞれ準用して算出した額とする。
2 大槌町町営住宅等条例第18条又は大槌町定住促進住宅条例第17条の規定による敷金は、原則として納付を求めないこととする。
3 駐車場の利用料は、大槌町町営住宅等条例第45条の規定を準用して算出した額とする。
4 大槌町町営住宅等条例第19条第1項第4号で規定する共同施設の通常の維持に要する費用として、共益費を徴収する。
(使用料の減免等)
第9条 町長は、前条第1項、第3項又は第4項に規定する使用料等について、被害者等の状況を勘案し、大槌町町営住宅等条例第16条、第46条又は大槌町定住促進住宅条例第16条の規定を準用し、減免又は徴収猶予を行うことができる。
(入居者の費用負担義務)
第10条 次に掲げる費用は、入居者の負担とする。
(1) 電気、ガス、水道及び下水道の使用料
(2) 汚物及びじんかいの処理に要する費用
(公営住宅等の返還)
第11条 公営住宅等の目的外使用を終えようとする者は、公営住宅等一時使用廃止届(様式第9号)を町長に提出し、大槌町町営住宅等条例第32条第1項に規定する職員の検査を受けなければならない。
(明渡し時の修繕等)
第12条 明渡し時の修繕及び原状回復に係る費用は免除する。ただし、使用者が故意又は過失により町営住宅若しくは附属設備を滅失し、又は損傷したときは、町長の指示に従い、原状に回復し、又はその損害を賠償しなければならない。
(遵守義務)
第13条 目的外使用の許可を受けた者は、この要綱に定めるもののほか、大槌町町営住宅等条例、大槌町町営住宅等条例施行規則(平成9年大槌町規則第17号)、大槌町定住促進住宅条例及び大槌町定住促進住宅条例施行規則(平成22年大槌町規則第1号)を遵守しなければならない。
(その他)
第14条 この要綱に定めるもののほか、公営住宅等の目的外使用に関し必要な事項については、大槌町町営住宅等条例、大槌町町営住宅等条例施行規則、大槌町定住促進住宅条例及び大槌町定住促進住宅条例施行規則を準用する。
附則
この告示は、令和4年4月1日から施行する。









